
SuppLink
A B2B mobile app that connects retail shop owners directly with their suppliers, giving them real-time stock and pricing, direct ordering, and full visibility on every delivery.
TIMELINE
3 weeks
PLATFORM
Mobile
INDUSTRY
E-commerce
TOOLS
FIgma
Miro
ROLE
Sole Designer
My Responsibilities
As the sole designer, I conducted field research with both shop owners and suppliers, mapped pain points into user journeys and personas, running competitor analysis, sketching and wireframing flows, designing high-fidelity screens, and running usability testing with eight participants.
CONTEXT
I worked in this industry. I saw the losses. Then I designed the fix.
Before designing SuppLink, I worked in this business industry.
I saw shop owners lose money on incorrect orders.
I saw suppliers scramble to update prices through group chats and phone calls.
The same broken process was hurting both sides and neither had a tool built specifically for fixing it.

Business Value
A practical and reliable tool for both shop owners and suppliers.
For shop owners
Real-time stock and pricing means no more calling around to check availability.
A direct connection to suppliers means orders go through without a middleman.
And full order tracking means Chaw Chaw always knows whether her delivery is coming before it shows up or doesn't.
For suppliers
Pricing updates go out automatically, no more calling every retailer individually.
Orders arrive directly through the platform, removing the manual notebook entirely.
And a growing connected dealer network means more sales without more staff.
Measurable Metric
Usability testing with 8 participants: 5 retail shop owners and 3 marketing staffs with zero drop-offs.
I ran usability testing for both the core supplier connection flow and the full ordering-to-tracking journey. Error tracking, task completion, SUS, and NPS are all measured.
NPS of 7.7
shows a strong likelihood of recommendation.
Average SUS score 79.5
fits well into "good" usability.
6 out of 8
reported clear satisfaction with the order flow and supplier connection experience
100%
completed both task flows with zero drop-offs.
Research
This wasn't research from a distance. The problem sits on both sides of every bad order.
I knew the frustration personally which is why I went back to speak with other retail owners and supplier teams to understand how widespread it really was.
For shop owners, the same four problems came up in almost every conversation:
Order Mistakes
Orders placed incorrectly due to miscommunication.
Delivery Delays
Deliveries arriving late without any pre-notifications.
Lack of Real-Time Updates
No way to check stock or pricing without calling first.
Business Losses & Strained Relationships
Financial losses that quietly eroded margins over time.
On the other side of the counter, suppliers were fighting their own version of the same battle.
Errors from Marketing Staffs
And when a marketing staff member got an order wrong, it was the supplier's relationship, not just the staff member's mistake and that took the hit.
Manual Order Taking
Orders were recorded by hand in notebooks.
Inefficient Price & Stock Updates
Every price change meant calling each retailer individually.
User Journeys
The journey starts with excitement and ends with an incorrect delivery.
A shop owner's ordering process begins with genuine optimism, they know what they need, they're ready to stock up. Then reality kicks in:
hunting for supplier phone numbers,
waiting for salesperson callbacks,
placing orders with no confirmation, and
eventually receiving something that isn't quite what was asked for.
The journey map made it impossible to ignore how many points of failure existed in a process that happens every single week.
Competitor Analysis
I found that many suppliers already have their own ordering apps but even with those, retailers can't place orders independently.
Company approval is required, which means the app adds a step rather than removing one. No existing solution put all suppliers in one place, allowed cross-supplier ordering, or gave retailers real-time visibility on stock and pricing.
Creating Personas
Two personas, built from real conversations.
Every interview I had eventually traced back to the same moment of failure: an order that went wrong and a relationship that took the hit. I built two personas to keep those real faces in the room throughout every design decision.

corner-store chaw chaw
Small Convenience Store Owner
“Sometimes I don’t even know if my order went through until the delivery shows up or doesn’t.”
Pain Points
Workarounds
Prices often changes without notice.
Keeps a notebook of past prices and calls multiple suppliers.
Orders get delayed or missed, and there’s no proper confirmation.
Follows up with voice calls or sends reminder messages after every order.
Difficult to find new or alternative products when existing ones go out of stock.
Asks around in her small business group chats or waits for supplier reps to visit.

Local supplier ko min
Beverage Distributor
"I always worry that one wrong delivery could damage the trust I’ve built with my customers."
Pain Points
Workarounds
Orders come from too many channels and are hard to keep track of.
Writes down manually on his notebooks.
Retailers often miss price updates or stock changes.
Sends updates manually through group messages or one-on-one chats.
Incorrect items are delivered to retailers.
Tries to confirm each order with a follow-up call
Sketching & Wireframing
I started with paper, sketching every step a shop owner goes through from deciding what to order to tracking the delivery.
The goal wasn't to make it look good; it was to lay out the full picture so I could see exactly which steps were creating friction. Then I started cutting. Every step that existed only because the current system forced it to was a candidate for removal.


Dive into wireframes after confirming the necessary features.

User Journey
How might we reduce Chaw Chaw’s worries and ease the process for Ko Min?
Wireframing & Demostration of Main Features
A unique outlet code as the key for making any action.
Shop Owner:
Chaw Chaw registers her shop and receives a unique outlet code, her permanent identity on the platform, which becomes her key to connecting with any supplier on the platform.
Supplier:
On the supplier side, Ko Min's catalog is already live and waiting. The moment she's verified, the connection between them is just one code away.


Connect directly, no waiting for a salesperson to add her.
Shop Owner:
Using her outlet code, Chaw Chaw links directly with the supplier: Ko Min's account. A green checkmark confirms the connection has succeeded and can start ordering.
Supplier:
For Ko Min, a new verified retailer just joined his network without a single cold call or in-person visit from his team.


Explore suppliers and products, and what is actually available.
Shop Owner:
Once she connects, Chaw Chaw explores suppliers and their full product catalog with live stock and pricing. She's not calling to check; she can see it now.
Supplier:
For Ko Min, this means his inventory speaks for itself. No salesperson needs to visit Chaw Chaw's shop to show her what's in stock this week.


Place orders from multiple suppliers at the same time.
Shop Owner:
She can order from several connected suppliers in a single session, without switching apps or making separate calls for each one.
Supplier:
The order lands directly with Ko Min in a structured, clear, and confirmed. No relay through marketing staff. No handwritten notebook entry. What she ordered is exactly what he sees.


Check the item detail, and there is no more guessing what's in the box.
Shop Owner:
Chaw Chaw checks item details: descriptions, images, and unit sizes, before adding anything to her cart.
Supplier:
For Ko Min, fewer unknowns on the retailer's end means fewer disputes when the delivery arrives.


Track order status and know what's happening in every step.
Shop Owner:
Once an order is placed, she can track its status in real time: in progress, cancelled, or delivered for every supplier. No more waiting and wondering.
Ko Min updates the status on his end as it moves through his operation. Both sides always know where things stand, without a single follow-up call between them.


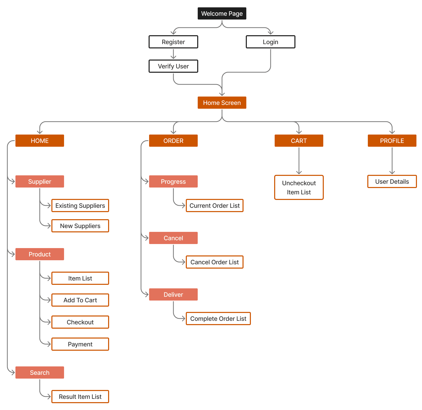
Information Architecture
Mapping where everything needs to be before building a single screen.
Before moving to high-fidelity design, I mapped the full information architecture of SuppLink: every screen, every tab, every path a user could take. It kept the structure clear during design and made sure no important flow was missing or buried too deep to find.

UserFlow
The full journey from registration to tracking order.
This is the complete user flow from a new user registering their shop, through discovering and connecting with suppliers, placing their first order, and tracking it all the way to delivery. Mapping this in full before building helped identify where drop-offs could happen and where the flow needed to be tightened.
FInal Interface
18 screens with full ui interfaces.


















Takeaways
What I've learned
Design what you know and then let the users sharpen it.
Starting from personal experience gave me a head start, and I already understood the frustration, which meant I could ask better questions in interviews and spot pain points others might have missed.
But personal experience also creates blind spots. The usability testing sessions reminded me that knowing a problem and designing the solution for someone else are two different skills, and both matter.

